+ Lisa oma töö      

Otsid ehitajat "Muu" valdkonnast?

Parima pakkumise ja teostaja leidmiseks lisa oma töö.

Renoveerimine, sisetööd

ID 1750

5267 vaatamist

Prindi

  • check Pakkumiste tegemine
    kuni 31.07.2006
  • check Võitja valik kuni
    07.08.2006
  • 3 Töö teostamine
    ja hinnang
Hanke lõpp: E, 31. juuli, 2006
Maakond: Harjumaa
Linn: Keila
Tööde algus: T, 15. august, 2006 (Soovituslik)
Tööde lõpp: P, 01. oktoober, 2006 (Soovituslik)
Ehitusmaterjalid: Töö tellija poolt

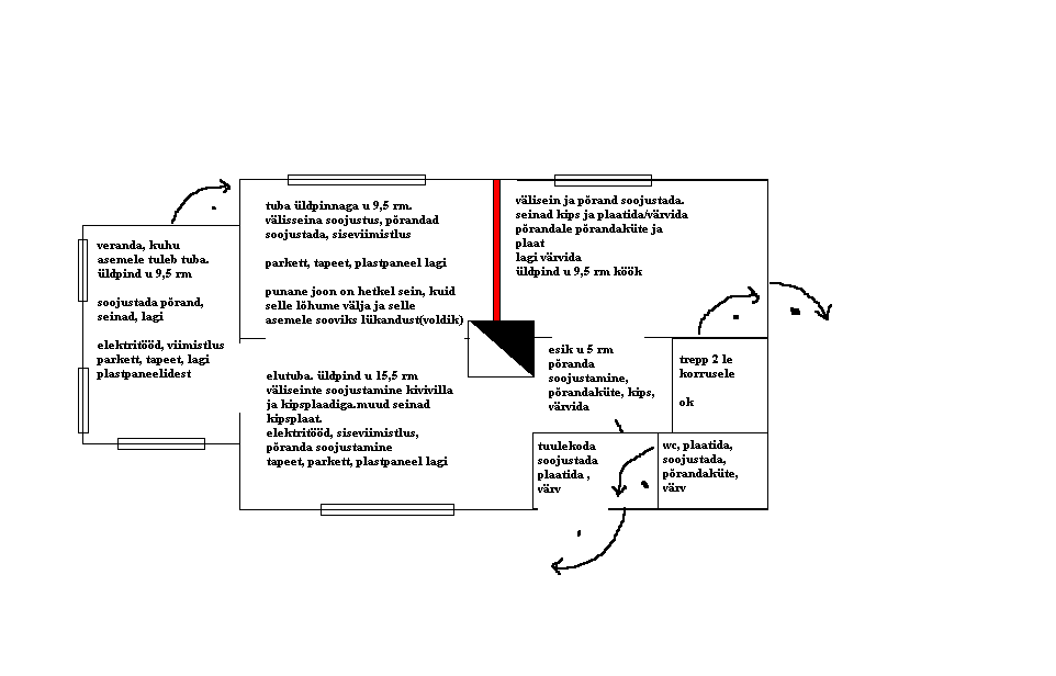
Töö sisu

eramu alumine korrus, puitkarkass, soojustus seest, põrandad, seinad, laed 1 korrus, teisel korrusel välja ehitada vintskap, elektritööd, viimistlus

Pildid, video ja failid

Hanke korraldaja: eraisik ID2709

Pakkumised

Pakkumisi kokku: 1

Ettevõte Summa Käibemaks Lisatud Vestlus
Kasutaja ikoon ID872
Pakkuja profiil Väike nool paremale
35 790,5€ Ei sisalda Ei sisalda 19.07.2006 Vestlus (0)

Küsimused hanke korraldajale

Küsimus: private ID2173   18.07.2006 21:18
Mille järgi teha pakumise kui ei ole m2.

Teavita reeglite rikkumisest

Korraldaja vastus: 10.05.2026 17:52

alumise korruse kogu põrandapind on 55 rm, ülemise vintskapi ja selle ruumi pind u 7 rm.

Teavita reeglite rikkumisest

Lisa küsimus

Lisa küsimus

Minu pakkumine

Reeglid

Pakkumise kirjelduse väli on mõeldud pakkumise detailsemaks lahti kirjutamiseks. Pikema teksti mugavaks sisestamiseks klikkige kasti paremal ülaservas oleval ikoonil.
Pakkumist tehes on keelatud postitada enda kontaktandmeid (nimi, telefon, aadress jne). Me jälgime ja analüüsime pakkumisi, et vältida pettuseid ja reeglite rikkumisi.
Rikkumise puhul kasutajakonto blokeeritakse.

 

Teisi töid samas valdkonnas

Valdkonnas "Muu" on 3 aktiivset tööd

no-img Pilt puudub

Diivani transport

Asukoht: Harjumaa, Jüri
Aega jäänud: 2p 6h
Tehtud pakkumisi: 4

no-img Pilt puudub

Muruplatsi niitmine

Asukoht: Tartumaa, Haage
Aega jäänud: 3p 6h
Tehtud pakkumisi: 1

Vanemad teated:

Vaata kõiki

Sellel veebilehel kasutatakse küpsiseid. Kasutamist jätkates nõustute küpsiste kasutamisega.

Sulge
 
Minu pakkumine

Reeglid

Pakkumise kirjelduse väli on mõeldud pakkumise detailsemaks lahti kirjutamiseks. Pikema teksti mugavaks sisestamiseks klikkige kasti paremal ülaservas oleval ikoonil.
Pakkumist tehes on keelatud postitada enda kontaktandmeid (nimi, telefon, aadress jne). Me jälgime ja analüüsime pakkumisi, et vältida pettuseid ja reeglite rikkumisi.
Rikkumise puhul kasutajakonto blokeeritakse.